关于“十五五” 期间支持科普事业发展进口税收优惠政策的通知
财关税〔2026〕12号
各省、自治区、直辖市、计划单列市财政厅(局),新疆生产建设兵团财政局,海关总署广东分署、各直属海关,国家税务总局各省、自治区、直辖市、计划单列市税务局:
为支持科普事业发展,现将有关进口税收优惠政策通知如下:
一、对向公众开放的科技馆、自然博物馆、天文馆(台、站)、气象台(站)、地震台(站),以及高校和科研机构所属向公众开放的科普场馆、科普基地,进口以下商品免征进口关税和进口环节增值税:
(一)为从境外购买自用科普影视作品播映权而进口的拷贝、工作带、硬盘,以及以其他形式进口自用的承载科普影视作品的拷贝、工作带、硬盘。
(二)国内不能生产或性能不能满足需要的自用科普仪器设备、科普展品等科普用品。
二、第一条中的科普影视作品、科普用品是指符合科学技术普及法规定,以普及科学技术知识、倡导科学方法、传播科学思想、弘扬科学精神为宗旨的影视作品、科普仪器设备、科普展品。
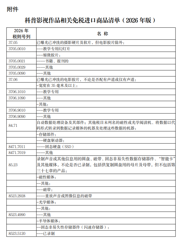
三、第一条第一项中的科普影视作品相关免税进口商品清单见附件,第二项中的科普用品免税进口商品清单由科技部会同有关部门另行制定印发。
四、“十五五”期间支持科普事业发展进口税收优惠政策管理办法另行制定印发。
五、本通知自2026年1月1日至2030年12月31日实施。
财政部 海关总署 税务总局
2026年2月10日

来源:财政部网站